Multilevel Approval for Expenses
This guide explains how to enable multilevel approval workflows for expense claims in IceHrm.
Overview
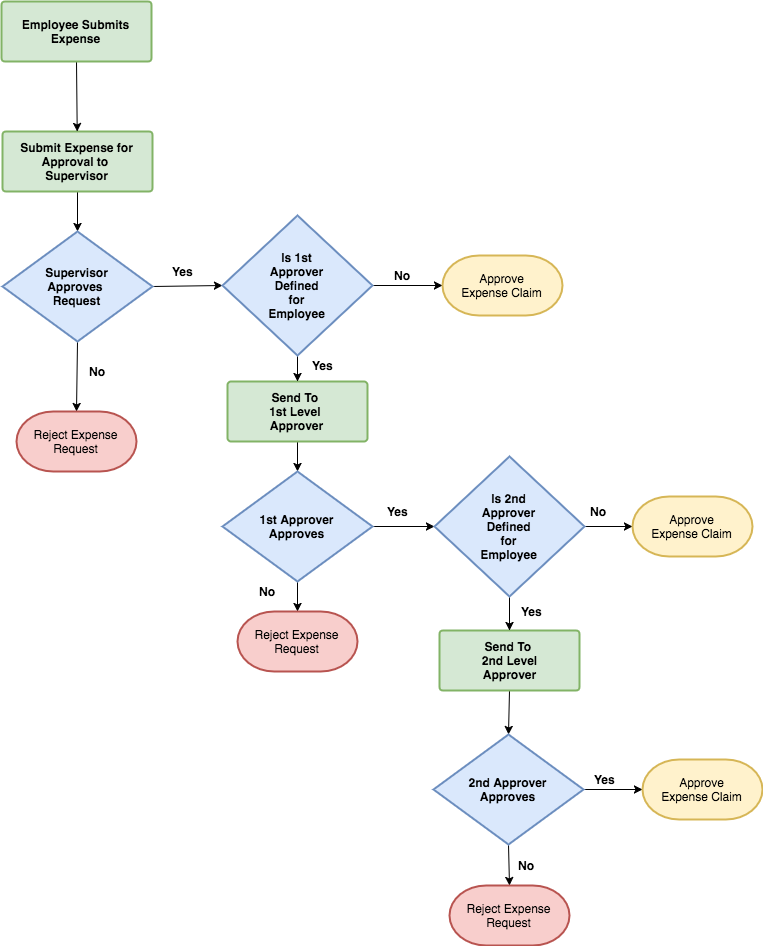
IceHrm supports a structured approval hierarchy for employee expenses. You can define 1st, 2nd, and 3rd level approvers for employees while editing their employee record. The approval workflow incorporates these designated approvers along with the employee's direct supervisor in the review process.
Enabling Multilevel Approval
Follow these steps to activate multilevel approval for expenses:
- Log into the system with administrative credentials
- Navigate to System -> Settings
- Click on the Other tab
- Scroll to the bottom to find Expense: Enable multilevel approvals
- Click the edit button next to this option
- Change the value to Yes
- Save the changes
Configuring Approvers for Employees
Once multilevel approval is enabled, you need to assign approvers for each employee:
- Navigate to Admin -> Employees
- Select an employee and click Edit
- Assign the following approvers:
- 1st Level Approver: Initial review and approval
- 2nd Level Approver: Secondary verification
- 3rd Level Approver: Final approval
- Save the employee record
The employee's direct supervisor is automatically included in the approval chain.
Approval Workflow

When an employee submits an expense:
- The expense is sent to the 1st level approver
- After approval, it moves to the 2nd level approver (if configured)
- After approval, it moves to the 3rd level approver (if configured)
- Once all levels approve, the expense is marked as approved
If any approver rejects the expense, the employee is notified and the expense is marked as rejected.